证监会就《上市公司监管指引第10号——市值管理(征求意见稿)》公开征求意见。
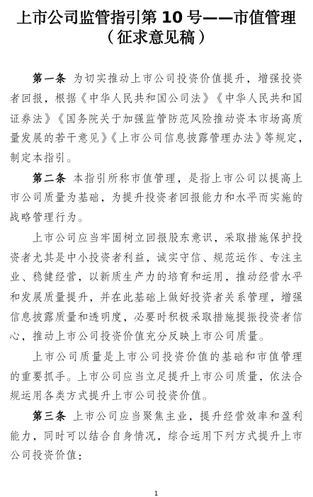
据证监会网站消息,为贯彻落实《国务院关于加强监管防范风险推动资本市场高质量发展的若干意见》(国发〔2024〕10号),进一步引导上市公司关注自身投资价值,切实提升投资者回报,证监会研究起草了《上市公司监管指引第10号——市值管理(征求意见稿)》(以下简称《指引》),现向社会公开征求意见。
《指引》要求上市公司以提高上市公司质量为基础,提升经营效率和盈利能力,并结合实际情况依法合规运用并购重组、股权激励、现金分红、投资者关系管理、信息披露、股份回购等方式,推动上市公司投资价值提升。
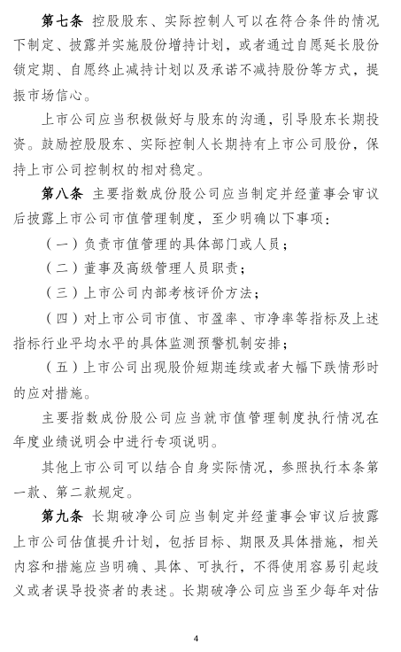
《指引》明确了上市公司董事会、董事和高级管理人员、控股股东等相关方的责任,并对主要指数成份股公司披露市值管理制度、长期破净公司披露估值提升计划等作出专门要求。
同时,《指引》明确禁止上市公司以市值管理为名实施违法违规行为。
欢迎市场各方提出宝贵意见,证监会将根据公开征求意见的情况,进一步修订完善后发布实施。
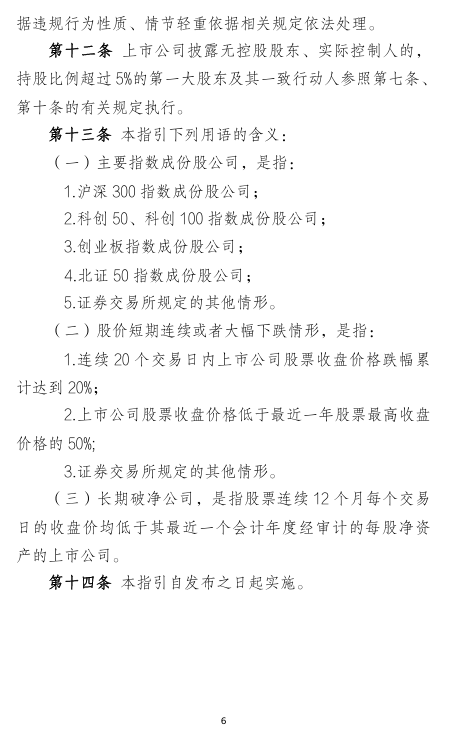
《指引》第八条明确,主要指数成份股公司应当制定并经董事会审议后披露上市公司市值管理制度,至少明确以下事项:
(一)负责市值管理的具体部门或人员;
(二)董事及高级管理人员职责;
(三)上市公司内部考核评价方法;
(四)对上市公司市值、市盈率、市净率等指标及上述指标行业平均水平的具体监测预警机制安排;
(五)上市公司出现股价短期连续或者大幅下跌情形时的应对措施。
主要指数成份股公司应当就市值管理制度执行情况在年度业绩说明会中进行专项说明。
股价短期连续或者大幅下跌情形,是指:①连续20个交易日内上市公司股票收盘价格跌幅累计达到20%;②上市公司股票收盘价格低于最近一年股票最高收盘价格的50%;③证券交易所规定的其他情形。
征求意见稿原文如下:
